3773考试网 - 高考 - 各省高考 - 上海三校生高考 - 正文

2021上海三校生高考招生工作日程时间安排

来源:上海招考热线 [2021/3/24] [微信公众号查成绩:]

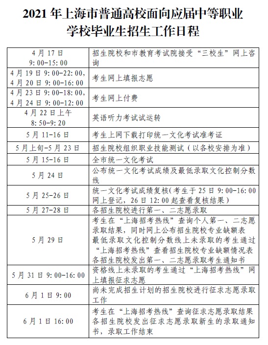
2021年上海市普通高校面向应届中等职业学校毕业生招生工作日程
4
月 17 日
9:00
15:00
招生院校和市教育考试院接受“三校生”网上咨

4
月 19 日 9:00 22:00
4 月 20 日 9:00 16:00
考生网上填报志愿
4
月 23 日 9:00 18:00
4
月 2 4 日 9:00 12:00
考生网上付费
4
月 22 日上午
8:50 9:20
英语听力考试试运转
5
月 11 16 日 考生上网下载打印统一文化考试准考证
5
月上旬 5 月 23 日 招生院校组织职业技能测试(以各校安排为准)
5
月 15 16 日 全市统一文化考试
5
月 24 日
公布统一文化考试成绩及最低录取文化控制分数
线
5
月 25 26 日
统一文化考试成绩复核(考生于
25 日 9:00 16:00
网上登记, 26 日 12:00 起查看复核结果)
5
月 27 28 日 各招生院校进行第一、二志愿录取
5
月 29 日
考生在“上
海招考热线”查询个人第一、二志愿
录取结果,同时网上公布招生院校专业缺额表
最低录取文化控制分数线上未录取的考生通过
上海招考热线”查看招生院校专业缺额情况表
各招生院校发出第一、二志愿录取考生通知书
5
月 31 日 9:00 16:00
资格线上未录取的考生通过“上海招考热线”网
上填报征求志愿
6
月 1 日 9:00
尚未完成招生计划的招生院校进行征求志愿录取
工作
6
月 1 日 16:00
考生在“上海招考热线”查询征求志愿录取结果
各招生院校发出征求志愿录取新生的录取通知
书,录取工作结束

2021年上海市普通高校面向应届中等职业学校毕业生招生工作日程

微信公众号查成绩:

免责声明:以上内容仅代表原创者观点,其内容未经本站证实,本网对以上内容的真实性、完整性不作任何保证或承诺,转载目的在于传递更多信息,由此产生的后果与本网无关;如以上转载内容不慎侵犯了您的权益,请联系我们fjksw@163.com,我们将会及时处理。

您可能喜欢的文章

关于我们 | 联系我们 | 版权申明 | 网站导航 | 手机版

闽ICP备08106227号-4 闽ICP备08106227号-2 闽公网安备 35020602001461号

本站信息来自于官方网站及新闻媒体, 如有侵犯您的隐私请联系我们: